

![[background image] image of a digital display screen with marketing visuals (for a ai marketing tech company)](https://cdn.prod.website-files.com/68b03d0a0d8e033f6c8fddad/6902f6d701d2bf979d1ea839_pexels-shvetsa-5324972.jpg)
Convert complex engineering diagrams into searchable, analyzable, and actionable digital data for faster decisions.
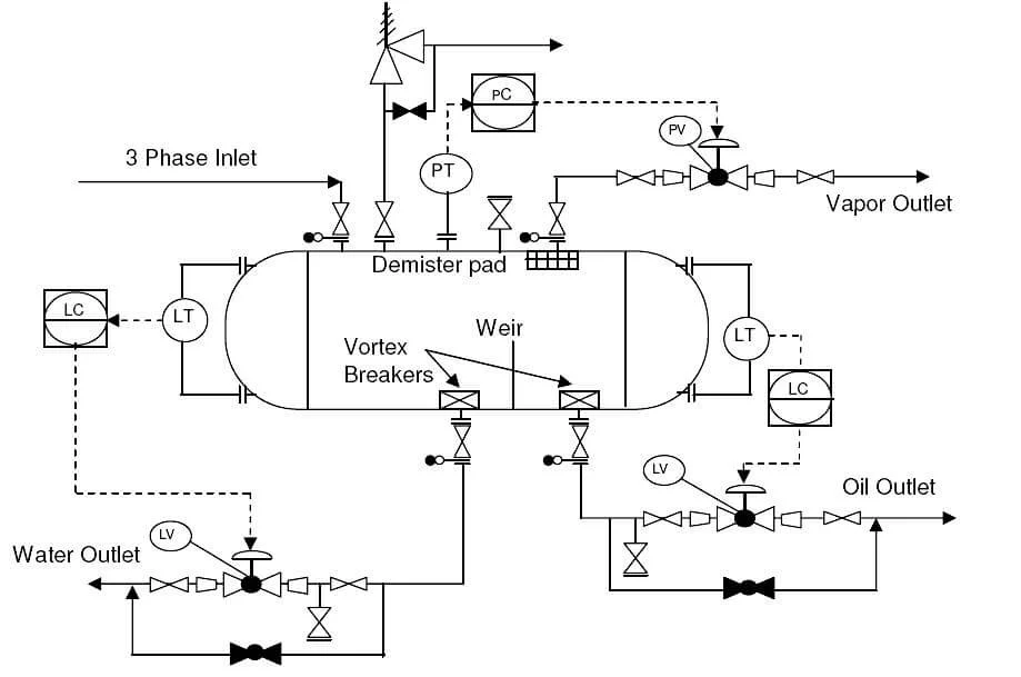
Digitize, analyze, and connect every element from P&ID, PFD, and electrical diagrams to enhance plant reliability and operational insight.
![[background image] image of an innovation lab (for an ai developer tools).](https://cdn.prod.website-files.com/image-generation-assets/7ffe20f4-edab-4e5d-8955-1111c23a9934.avif)
Leverage predictive analytics to schedule maintenance before failures occur, keeping operations running smoothly.

Monitor key metrics in real time to drive efficiency and maintain consistent product quality.

Deploy AI vision systems to detect defects and deviations instantly, improving safety and output.

Automatically read and convert engineering drawings into digital datasets, mapping components and relationships.
Key Benefits
Faster access to process information
Eliminate manual lookup in large drawings
Improved asset traceability
Simplify audits and documentation
Parsed 10,000+ legacy P&IDs to build a searchable process knowledge base for faster RCA and maintenance planning.
.avif)
Empower teams with instant access to engineering knowledge, enabling faster decisions, safer operations, and higher productivity.
Access engineering diagrams digitally—searchable and instantly retrievable.
Cut RCA time through structured asset mapping and intelligent reasoning.
Identify bottlenecks and redundancies to improve process performance.
Preserve engineering knowledge digitally for future reference and training.